○会津若松市放課後児童健全育成事業に関する条例施行規則
平成16年3月19日
会津若松市規則第9号
(趣旨)
第1条 この規則は、会津若松市放課後児童健全育成事業に関する条例(平成15年会津若松市条例第38号。以下「条例」という。)の施行に関し、必要な事項を定めるものとする。
(委託)
第2条 市長は、次の各号のいずれにも該当する者に放課後児童健全育成事業(以下「事業」という。)を委託することができる。
(1) 会津若松市放課後児童健全育成事業の設備及び運営に関する基準を定める条例(平成26年会津若松市条例第23号)第10条に規定する放課後児童支援員を確保していること。
(2) 放課後児童の健全育成に理解と熱意を有すること。
(平26規則42・一部改正)
(利用時間)
第3条 事業を利用できる時間は、次のとおりとする。
(1) 月曜日から金曜日まで(次号に該当する日を除く。) 小学校、義務教育学校の前期課程又は特別支援学校の小学部の放課後から午後6時まで
(2) 小学校、義務教育学校の前期課程又は特別支援学校の小学部の休業日 午前8時から午後6時まで
3 前2項の規定にかかわらず、市長は、児童の健全な育成のため特に必要があると認めるときは、利用時間を変更することができる。
(平18規則14・一部改正、平26規則42・旧4条一部改正し繰上、令2規則40・一部改正)
(休業日)
第4条 事業の休業日は、次のとおりとする。
(1) 日曜日
(2) 国民の祝日に関する法律(昭和23年法律第178号)に規定する休日
(3) 1月2日及び3日並びに12月29日から12月31日まで
(4) その他市長が必要と認めた日
(平26規則42・旧5条繰上)
3 前項の場合において、事業を委託しているときは、受託者に対してもその旨を通知するものとする。
4 市長は、事業を利用しようとする児童の保護者に対し、必要に応じて当該保護者の労働等の状況を確認するための書類の提出を求めることができる。
(平26規則42・旧6条一部改正し繰上、令5規則38・一部改正)
(申請事項の変更等)
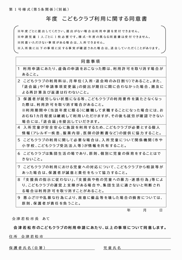
第6条 利用の許可を受けた児童の保護者は、申請事項に変更が生じたときは、こどもクラブ申請事項変更届(第3号様式)により市長に届け出なければならない。
(平17規則60・一部改正、平26規則42・旧7条繰上)
(利用の休止)
第7条 疾病その他の理由により児童が1か月以上継続して事業を利用しないときは、当該児童の保護者は、こどもクラブ欠席届(第5号様式)により市長にその旨を届け出なければならない。
(平17規則60・一部改正、平26規則42・旧8条繰上)
(利用の終了)
第8条 児童が事業の継続的な利用を終了しようとするときは、当該児童の保護者は、こどもクラブ退会届(第6号様式)を市長に提出しなければならない。ただし、利用期間の満了によるときはこの限りでない。
(平17規則60・一部改正、平26規則42・旧9条繰上)
2 前項の場合において、事業を委託しているときは、市長は事業の受託者に対してもその旨を通知するものとする。
(平17規則60・一部改正、平26規則42・旧10条繰上)
(平16規則24・追加、平17規則60・一部改正、平26規則42・旧11条一部改正し繰上)
(利用料の日割)
第11条 条例第7条第4項に規定する事業の利用を月の中途で開始又は終了したときの当該月分の利用料の額は、当該利用料の月額の25分の1に利用の許可を受けていた期間における事業を利用できる日数を乗じて得た額(その額に10円未満の端数があるときは、その端数金額を切り捨てた額)とする。
(平16規則24・旧11条繰下、平26規則42・旧12条一部改正し繰上)
(1) 生活保護法(昭和25年法律第144号)の規定による被保護世帯のとき。 利用料の全額に相当する額
(2) ひとり親世帯(会津若松市ひとり親家庭医療費の助成に関する条例(平成12年会津若松市条例第29号)第2条第1項第2号に規定するひとり親家庭及び同項第4号に規定する父母のない児童をいう。第4号及び次項において同じ。)のとき。 利用料の100分の50に相当する額
(3) 当該年度分に係る市町村民税が非課税世帯のとき。 利用料の100分の50に相当する額
(4) ひとり親世帯であり、かつ、当該年度分に係る市町村民税が非課税世帯のとき(当該世帯において、婚姻によらないで母又は父となった者であって、市が実施する事業に係る負担金等の額を当該者がひとり親に該当するものとみなして算定(以下この号において「みなし算定」という。)すべきものとして市長の認定を受けたものについてみなし算定をした場合、市町村民税が非課税となるときを含む。)。 利用料の100分の75に相当する額
(5) 災害、盗難、疾病、負傷その他やむを得ない事情により前年の合計所得金額と比較して当該年の合計所得金額が著しく減少する見込みがある世帯で、次のいずれかに該当すると認められるとき。
ア 当該年の合計所得金額が生活保護法の規定による被保護世帯の基準に該当すると見込まれるとき。 市長が別に定める額
イ 当該年の合計所得金額が当該年度の市町村民税非課税世帯の基準に該当すると見込まれるとき。 市長が別に定める額
(6) 前各号に掲げるもののほか、市長が特に必要があると認めるとき。 市長が別に定める額
2 前項の規定にかかわらず、ひとり親世帯又は当該年度分に係る市町村民税が非課税の世帯において2人以上の児童が事業を利用する場合の2人目の児童に係る利用料の減免の割合は、利用料の全額に相当する額とする。
3 前2項に定めるもののほか、感染症(学校保健安全法施行規則(昭和33年文部省令第18号)第18条に規定する感染症をいう。)により児童が事業を利用しない場合において、その事業を利用しない期間が原則として6日以上のときは、利用料月額の25分の1に欠席日数を乗じて得た額(その額に10円未満の端数があるときは、その端数金額を切り捨てた額)を減免することができる。
(平16規則24・旧12条繰下、平18規則14、平21規則27・一部改正、平26規則42・旧13条一部改正し繰上、平29規則3、令2規則40・一部改正)
4 市長は、減免の決定を行った理由が消滅したときは、こどもクラブ利用料減免解除通知書(第12号様式)により保護者に通知するものとする。
(平16規則24・旧13条一部改正し繰下、平17規則60・一部改正、平26規則42・旧14条繰上、令2規則40、令5規則38・一部改正)
(関係書類の整備)
第14条 こどもクラブには、児童台帳、家庭調査票、出席簿、指導日誌、会計簿その他必要な書類を備えるものとする。
2 前項の書類は、当該年度の翌年度から起算して5年間保存しなければならない。
(平16規則24・旧14条繰下、平26規則42・旧15条繰上)
(補則)
第15条 この規則に定めるもののほか、必要な事項は、別に定める。
(平16規則24・旧15条繰下、平26規則42・旧16条繰上)
附則
(施行期日)
1 この規則は、平成16年4月1日から施行する。
(平16規則51・旧附則・一部改正)
(平16規則51・追加)
附則(平成16年4月27日規則第24号)
この規則は、公布の日から施行する。
附則(平成16年10月29日規則第51号)
この規則は、平成16年11月1日から施行する。
附則(平成17年4月20日規則第60号)
この規則は、公布の日から施行し、改正後の会津若松市放課後児童健全育成事業に関する条例施行規則の規定は、平成17年4月1日から適用する。
附則(平成18年3月27日規則第14号)
(施行期日)
1 この規則は、平成18年4月1日から施行する。
(経過措置)
2 平成18年度の河東こどもクラブの利用時間に限り、改正後の第4条第1項の規定の適用については、同項第2号中「午前8時」とあるのは、「午前8時30分」とする。
附則(平成19年3月30日規則第28号抄)
(施行期日)
1 この規則は、平成19年4月1日から施行する。
(経過措置)
3 会津若松市国民健康保険税条例施行規則に定める保険税納税通知書、会津若松市税条例施行規則に定める口座振替不能通知書、現金領収書、督促状、市民税の納税通知書、固定資産税の納税通知書及び軽自動車税の納税通知書、会津若松市児童福祉施設入所費用徴収条例施行規則に定める入所者負担金に係る納入通知書兼領収証書及び保育料に係る納入通知書兼領収証書、会津若松市道路占用規則に定める道路占用料に係る納入通知書兼領収証書、会津都市計画会津若松下水道事業受益者負担に関する条例施行規則に定める下水道事業受益者負担金納付書兼領収書、会津若松市廃棄物の処理及び清掃に関する条例施行規則に定める清掃手数料納入通知書、会津若松市下水道条例施行規則に定める公共下水道使用料納入通知書、会津若松市大塚山墓園条例施行規則に定める会津若松市大塚山墓園の墓所の永代使用料に係る納入通知書及び会津若松市大塚山墓園の管理料に係る納入通知書、会津若松市老人福祉施設入所措置費負担金徴収規則に定める措置費負担金納入通知書兼領収証書、会津若松市農業集落排水事業分担金条例施行規則に定める農業集落排水事業分担金納入通知書兼領収書、会津若松市農業集落排水処理施設条例施行規則に定める農業集落排水処理施設使用料収納済通知書、会津若松市介護保険法施行細則に定める介護保険料納付書及び介護保険料還付(充当)通知書、会津若松市介護保険条例施行規則に定める介護保険料督促状、会津若松市個別生活排水事業条例施行規則に定める個別生活排水事業分担金納入通知書兼領収証書及び個別生活排水処理施設使用料納入通知書、会津若松市放課後児童健全育成事業に関する条例施行規則に定めるこどもクラブ利用料納付書兼領収済通知書並びに会津若松市市営墓地条例施行規則に定める市営墓地管理料納入通知書(以下「収入役の改正に係る様式」と総称する。)は、地方自治法の一部を改正する法律(平成18年法律第53号)附則第3条第1項の規定により収入役が在職している期間に限り、この規則による改正後の収入役の改正に係る様式の様式にかかわらず、この規則による改正前の収入役の改正に係る様式によるものとする。
4 地方自治法の一部を改正する法律(平成18年法律第53号)附則第3条第1項の規定により在職する収入役の退職の日において既に作成されている改正前の収入役の改正に係る様式による用紙は、当分の間、所要の調整をし、使用することができる。
附則(平成21年9月30日規則第27号)
(施行期日)
1 この規則は、公布の日から施行する。
(経過措置)
2 この規則の施行の際現に作成されている改正前の会津若松市放課後児童健全育成事業に関する条例施行規則に定める様式による用紙は、当分の間、所要の調整をし、使用することができる。
附則(平成23年10月19日規則第29号)
(施行期日)
1 この規則は、公布の日から施行する。
(経過措置)
2 この規則の施行の際現に作成されている改正前の会津若松市放課後児童健全育成事業に関する条例施行規則に定める様式による用紙は、当分の間、所要の調整をし、使用することができる。
附則(平成26年10月24日規則第42号)
(施行期日)
1 この規則は、会津若松市放課後児童健全育成事業に関する条例の一部を改正する条例(平成26年会津若松市条例第24号。以下「改正条例」という。)の施行の日(以下「施行日」という。)から施行する。ただし、附則第3項の規定は、公布の日から施行する。
(経過措置)
2 この規則の施行の際現に作成されている改正前の会津若松市放課後児童健全育成事業に関する条例施行規則に定める様式による用紙は、当分の間、所要の調整をし、使用することができる。
(準備行為)
3 改正条例附則第3項の規定により施行日前に行われる準備行為の手続は、改正後の会津若松市放課後児童健全育成事業に関する条例施行規則に規定する手続の例による。
附則(平成29年3月1日規則第3号)
この規則は、平成29年4月1日から施行する。
附則(令和2年3月25日規則第13号)
(施行期日)
1 この規則は、令和2年4月1日から施行する。
(経過措置)
2 この規則の施行の際現に作成されている改正前の会津若松市放課後児童健全育成事業に関する条例施行規則に定める様式による用紙は、当分の間、所要の調整をし、使用することができる。
附則(令和2年11月19日規則第40号)
(施行期日)
1 この規則は、令和3年4月1日から施行する。ただし、第13条に1項を加える改正規定は公布の日から、第12条第1項第4号の改正規定は令和3年1月1日から施行する。
(経過措置)
2 この規則の施行の際現に作成されている改正前の会津若松市放課後児童健全育成事業に関する条例施行規則に定める様式による用紙は、当分の間、所要の調整をし、使用することができる。
附則(令和5年10月5日規則第38号)
(施行期日)
1 この規則は、令和5年10月6日から施行する。
(経過措置)
2 この規則の施行の際現に作成されている改正前の会津若松市放課後児童健全育成事業に関する条例施行規則に定める様式による用紙については、当分の間、所要の調整をし、使用することができる。
附則(令和6年10月15日規則第37号)
(施行期日)
1 この規則は、公布の日から施行する。
(経過措置)
2 この規則の施行の際現に作成されている改正前の会津若松市放課後児童健全育成事業に関する条例施行規則に定める様式による用紙については、当面の間、所要の調整をし、使用することができる。
附則(令和7年9月30日規則第46号)
(施行期日)
1 この規則は、公布の日から施行する。
(経過措置)
2 この規則の施行の際現に作成されている改正前の会津若松市放課後児童健全育成事業に関する条例施行規則に定める様式による用紙は、当分の間、所要の調整をし、使用することができる。
(平18規則14・一部改正、平23規則29・全改、平26規則42・一部改正、令2規則13、40、令5規則38、令6規則37、令7規則46・全改)




(平26規則42・追加、令5規則38、令6規則37、令7規則46・全改)

(平17規則60、平26規則42・全改)

(平26規則42・追加)

(平17規則60、平26規則42、令2規則40、令5規則38、令6規則37、令7規則46・全改)

(平17規則60・追加、平26規則42・全改)

(平17規則60・旧4号様式繰下、平26規則42・一部改正、令2規則40、令5規則38・全改)

(平17規則60・旧5号様式繰下、平23規則29・全改、平26規則42・一部改正、令2規則40、令5規則38、令7規則46・全改)

(平17規則60・全改・旧6号様式繰下、平26規則42、令2規則13・全改)

(平16規則24・追加、平17規則60・全改・旧7号様式繰下、平19規則28、平26規則42・一部改正)

(平16規則24・旧7号様式繰下、平17規則60・全改・旧8号様式繰下、平21規則27、平26規則42・一部改正、令5規則38、令6規則37、令7規則46・全改)

(令5規則38・追加、令6規則37、令7規則46・全改)

(平16規則24・旧8号様式繰下、平17規則60・全改・旧9号様式繰下、平26規則42・全改)

(平16規則24・旧9号様式繰下、平17規則60・旧10号様式繰下、平26規則42・一部改正、令5規則38、令6規則37、令7規則46・全改)

(平17規則60・追加、平26規則42・全改)
